刚刚进入“专升本”备战的你,对考试科目及内容了解多少?
更新:10-18 作者: 专升本网
| 河北专升本考试备考 | ||
|---|---|---|
| 最新政策 | 公办分数 | 免费网课 |
| 考试内容 | 招生计划 | 资料Q群 |

第一站:经管类
经管类专业公共课考试内容为数学(二)+英语,每科100分,共计200分;专业课考试内容都是两科,每科150分,共计300分。在2022年专升本考试当中,经管类新增的健康服务与管理不论是报考人数还是录取率都是非常可观的,相信在23年考试当中,一定可以再创辉煌!
第二站:理工类
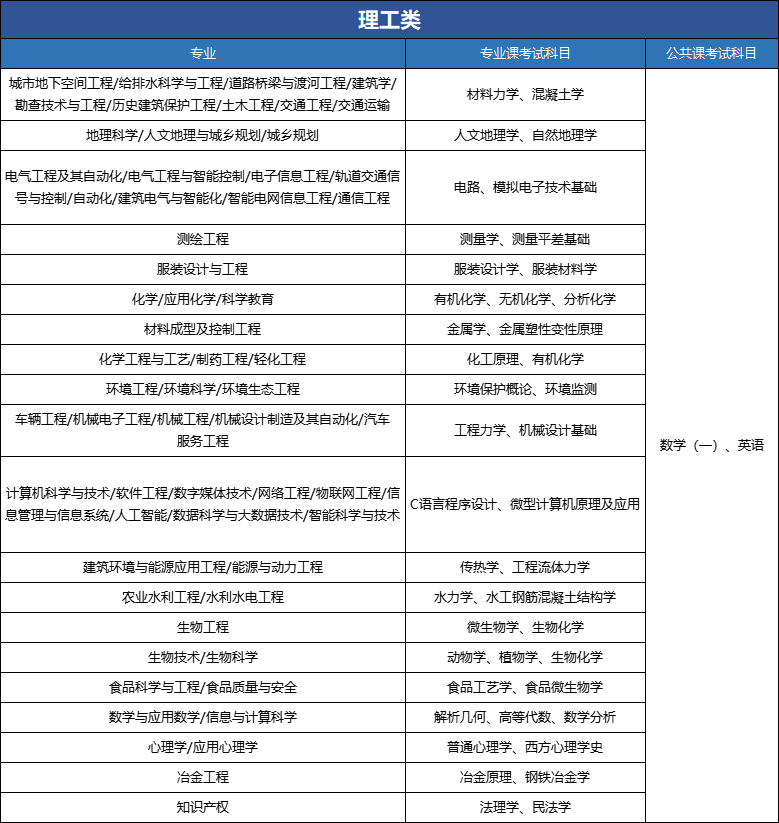
理工类专业公共课考试内容为数学(一)+英语,每科100分,共计200分;专业课考试内容大部分都是两科,每科150分,个别的科目的考试内容是三科,在上图中,我们可以看到地理类、生物科学以及数学类是三科,共计300分。在2022年专升本考试当中,理工类一直是比较热门的专业大类,但是最难的数学(一)却挡住了许多考生前进的脚步,所以大家一定要好好学习数学,早日克服难关,成功进入本科大门!
第三站:农学类
农学类专业公共课考试内容为数学(二)+英语,每科100分,共计200分;风景园林和水产养殖专业课考试内容都是两科,每科150分,动物科学专业课考试内容是三科,共计300分。在2022年专升本考试当中,农学类的动物医学不再进行招生,我们也在和同学们一样,期待着在23年招生计划当中,动物医学能够回归!
第四站: 体育类
体育类专业公共课考试内容为英语,满分100分;专业课考试内容分为两部分,一部分是线下笔试,满分为120分,一种是线下专项测试,满分为120分,共计240分。在近几年的专升本考试当中,体育类的报考人数逐渐增加,这也就要求体育考生,不仅要在专项测试中努力练习,更要抓紧时间练习文化课内容!
第五站: 外语类
外语类专业公共课考试内容只有一科:政治,共计100分;专业课考试内容都是与之相对应科目的外语题,分值为240分,共计340分。
第六站: 文史类
文史类专业公共课考试内容为政治+英语,每科100分,共计200分;专业课考试内容除汉语言文学、秘书学外,都是两门专业课,每科150分,共计300分。在2022年专升本考试当中,文史类的难度系数非常高,除了法学录取率是36.01%,其他专业均未达到30%,其中思政的录取率最低,仅有11.02%
第七站: 医学类
医学类专业公共课考试内容为政治+英语,每科100分,共计200分;专业课考试内容都是两科,每科150分,共计300分。在2022年专升本考试当中,医学类的护理专业受到政策的扶持,招生人数以及报考人数都创下了历史新高,临床医学专业录取率仅有13.88%,最低控分线也比去年增加了10分,来到305分!
第八站: 艺术类
艺术类专业公共课考试内容仅考一门英语,共计100分;专业课考试内容分为舞蹈、音乐表演(声乐、乐器)、播音主持艺术、表演这五个专业是笔试与面试相结合,每科120分,共计240分。其他的科目都采用面试的方式进行考核,满分为240分!
- 同学留步,下面的相关文章可能对您很有帮助!
-
-
专升本和高考难度相比,谁输谁赢
-
专升本各专业就业方向!你都了解吗?
-
本科学历不重要?23国考招录,专科岗位不足1%
-
印象【华信】——【河北地质大学华信学院】
-
唐山官方发布:重要提醒!滞留异地普通高校专升本考生,6月18日前请务必返回居住地备考!
-
最新文章
【官方】全国高校撤销244个学科,涉及河北专升本院校!
11-01河北专升本医学类考生必看!10+所本科院校招生信息大公开
10-18升本党注意:往届升本失利栽在哪些坏习惯上?26/27 届提前防!
10-11升本党速看!学习不再愁,几招让考点变清晰
09-26速看!2026河北专升本各专业录取率预测
09-20【收藏】河北专升本各院校专业学费汇总~
09-08【全网最全】河北各院校开学时间(附保姆级入学清单)
08-29距离开学仅剩9天!2025河北专升本新生开学报到时间汇总!
08-18别让备考白费!专升本冲刺期,这几个 “坑” 一定要避开
08-11惊!升本开始出公告,专升本备考时间线来啦~
08-072026年河北专升本《本专科专业(类)对照表》更改后新版本
07-31专升本考完别急着撒欢!这些事情要注意!
06-20